Md. Amran

|

Dedicated EEE student at University of Brahmanbaria. Circuit design, AI automation & senior science projects — from prototype to PCB.

Md. Amran Portrait

Md. Amran

EEE Student | AI Automation Specialist

Circuit Design AI Automation Embedded Systems

About Me

I am an Electrical and Electronic Engineering student at University of Brahmanbaria. I specialize in circuit design, AI-driven automation, embedded systems, PCB design and mentoring students at MOSFET Electronics & MOSFET Education. My passion lies in bridging hardware and software to create innovative solutions for real-world problems.

With a strong foundation in power systems and microcontrollers, I have worked on various projects that integrate AI for enhanced functionality. I enjoy teaching and guiding aspiring engineers in their projects.

  • Circuit & PCB design
  • AI Automation & Robotics
  • Teaching & Project Mentoring
  • Embedded Programming
  • Video Editing & Motion Graphics
  • 3D Animation & Product Design

5+

Years of Experience

50+

Projects Completed

B.Sc.

University of Brahmanbaria

Skills & Expertise

Core EEE

  • Circuit Design
  • Power Systems
  • Microcontrollers
  • VLSI (basics)
  • Signal Processing

Automation & AI

  • AI N8n Automation
  • Python Automation
  • Data Processing
  • Robotics
  • Machine Learning Basics

Tools

  • AutoCAD Electrical
  • MATLAB
  • KiCAD / Eagle
  • PCB Design / Proteus
  • Arduino / Raspberry Pi

Featured Projects

Cold Email Automation with N8N

Cold Email Automation with N8N

Built an intelligent cold email automation system using N8N that reads emails from Google Sheets, uses AI agent to rewrite emails in different styles, sends personalized cold emails, and tracks sending status with timestamps. Features include email template variation, send scheduling, and performance analytics.

N8N Facebook Business Messenger Automation

N8N Facebook Business Messenger Automation

Developed an automated Facebook Business Messenger system using N8N workflow automation. Features include auto-reply, customer query handling, lead generation, and integration with CRM systems. Reduced response time by 85% and improved customer engagement.

Smart Power Monitor Project

Smart Power Monitor

Developed a real-time power usage monitoring system using IoT sensors and ML-based anomaly detection. Integrated with an embedded dashboard for data visualization and alerts. Technologies: Arduino, Python, TensorFlow Lite.

AI Automation

Automatic Mail Responce

Created an Automation that is Automatic Mail Responce means Email Automation, It will send mail Immediately and perfact data combinetion. Using to Create this Automation, N8N Workflow, gmail Credential & Gemini API.

Robotic Line Follower Project

Robotic Line Follower

Built a high-speed line follower robot with PID control, infrared sensor fusion, and obstacle avoidance capabilities for robotic competitions. Achieved smooth navigation on complex tracks. Technologies: Arduino, PID Algorithm, Motors using Arduino code is C & Envaronment is Arduino IDE.

PCB Design Demo Project

Rail Track Security system

Designed and manufactured a multi-layer PCB for a Rail Track Security system, schematic capture from Proteus. It includes power regulation, signal transmission to the control room using a GSM Module, and an instant alarm system. Technologies: Proteus, Proto Lab, & used circuit board is a Dot-PCB board.

PCB Design Demo Project

BMS Circuit & Load Analyzer

Developed a BMS circuit this circuit are capable of operating a battery within a safe and efficient range, protecting it from harmful conditions such as over-charging and deep-discharging. This is helpful in ensuring uninterrupted power supply for critical applications such as track security systems.

Water Level Checker Project

Water Level Checker

Developed an automated water level monitoring system using Soil moisture sensor and IoT technology. Features real-time water level tracking, Buzzer Alart, and automated pump control to prevent overflow and water wastage. And detecting water resistance level.

Voltage Limiter Project

Voltage Limiter

Designed a smart voltage protection system that automatically cuts off power during voltage fluctuations. Protects electronic devices from over-voltage and under-voltage conditions with fast response time and visual indicators.

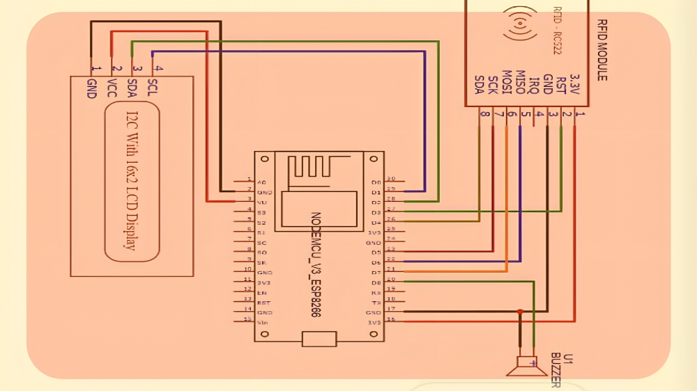
RFID Attendance System Project

RFID Attendance System

Built a secure RFID-based attendance tracking system with database integration. Features real-time attendance logging, user authentication, and automated report generation with Excel export capabilities.

Remote Control AC Gadget Controller Project

Remote Control AC Gadget Controller

Created a smart AC appliance controller with remote operation via remote & mobile IR Bluster. Supports scheduling, Multi device connection, and energy consumption tracking with IoT integration for smart home automation.

AC DC Auto Switching Amplifier Project

AC DC Auto Switching Amplifier

Designed a hybrid amplifier system that automatically switches between AC and DC power sources. Ensures uninterrupted audio output with efficient power management and built-in battery backup system.

Work Experience

MOSFET Electronics

2022 - Present

Hardware prototyping, PCB layout, training sessions for students and professionals.

MOSFET Education

2021 - 2022

Developed curriculum and conducted workshops on embedded systems and AI integration.

Education

University of Brahmanbaria

B.Sc. in EEE (ongoing)

Focus on power systems, embedded controls, and electrical engineering fundamentals.

Higher Secondary School

Winsome College, Dhaka

Science Department

Secondary School

Debgram Govt Pilot Model High School, Akhaura

Science Department

Awards & Achievements

1st Place

National Robotics Competition 2024

1st Place

National Science Fair 2023

Best Project Award

National Science Fair Brahmanbaria 2022

Personal Interests

Robotics

Programming

Teaching

Cycling

Outdoor Activities

Watching Movie

Cricket

Making Electrical Gadget

Contact Me

Let's Connect

Interested in collaborations, projects or mentoring? Send a message.

md.amran.914.me@gmail.com

Akhaura, Brahmanbaria, Bangladesh

My Location

Akhaura, Brahmanbaria, Bangladesh